意见栏 设为首页 加入收藏
科学研究
学术成果
您当前所在的位置: 公司首页 > 科学研究 > 学术成果
喜报!公司获多项河北省高等公司科学研究项目立项
本文作者:      发布时间:2024-12-19

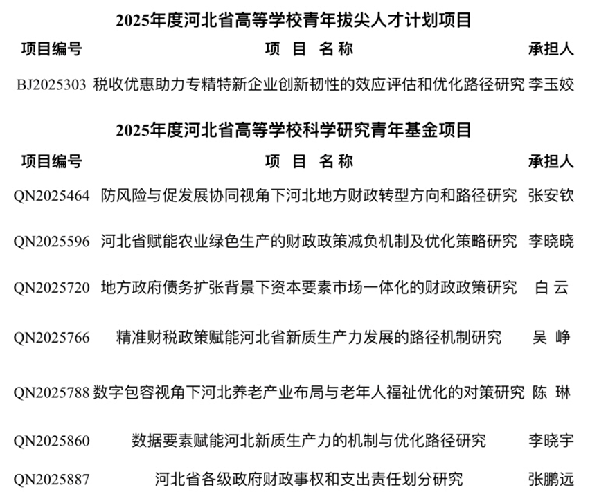
近日,河北省教育厅下达了2025年度河北省高等公司科学研究计划的通知,公司共有8名教师获得该项目立项资助,立项数量再创新高!

公司也将继续加大对科研工作的支持力度,为教师提供良好的科研环境和条件,鼓励教师们在科研道路上不断探索和创新,争取更多的科研成果。



版权所有:tyc122cc太阳成(集团有限公司)-Official website   地址:石家庄市学府路47号   邮编:050061   技术支持:西安博达软件股份有限公司